Spring til hovedindhold
Her synes vi, at alle er noget særligt

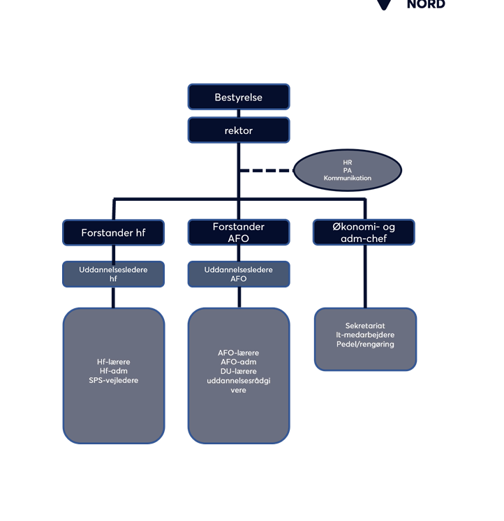
Organisation

HF&VUC NORD er for dig, der gerne vil udvide din faglige horisont eller uddanne dig. Vi er også for dig, der vil forbedre din folkeskoleeksamen eller supplere din studentereksamen. Vi kan også hjælpe dig, der har problemer med at læse, stave eller regne.

Find det, du leder efter, her:

Organisationsdiagram for HF&VUC NORD

Her kan du se vores organisationsdiagram